Вернуться к содержанию учебника
Упражнения для работы дома. Страница 56
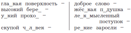
Спиши, вставь пропущенные буквы. Подбери и запиши антонимы к данным прилагательным. Обозначь в словах знакомые орфограммы.

Вставим пропущенные орфограммы:
Вернуться к содержанию учебника