Задание 1077 - ГДЗ Математика 6 класс. Виленкин, Жохов, Чесноков. Учебник. Страница 183

Старая и новая редакции

Вернуться к содержанию учебника

1074 1075 1076 1077 1078 1079 1080

Вопрос

№1077 учебника 2011-2017 (стр. 183):

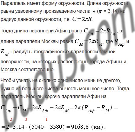
Радиусы географических параллелей земной поверхности, на которых расположены города Афины и Москва, соответственно равны 5040 км и 3580 км (рис. 87). На сколько параллель Москвы короче параллели Афин?

Подсказка

№1077 учебника 2011-2017 (стр. 183):

Вспомните:

  1. Как найти длину окружности.
  2. Умножение десятичных дробей.
  3. Вычитание десятичных дробей.
  4. Свойства умножения.

Ответ

№1077 учебника 2011-2017 (стр. 183):


Вернуться к содержанию учебника