Номер 1183 - ГДЗ Алгебра 7 класс. Мерзляк, Полонский. Учебник. Страница 230

Вернуться к содержанию учебника

Страница 230

1180 1181 1182 1183 1184 1185 1186

Вопрос

На сколько значение выражения больше числа 2?

Подсказка

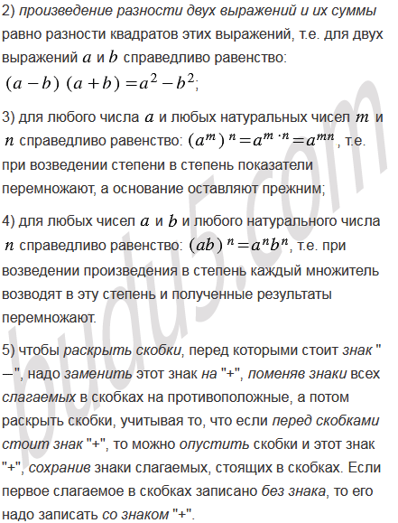
Ответ


Вернуться к содержанию учебника