Номер 300 - ГДЗ Алгебра 8 класс. Мерзляк, Полонский. Учебник. Страница 73

Вернуться к содержанию учебника

Упражнения § 9. Страница 73

297 298 299 300 301 302 303

Вопрос

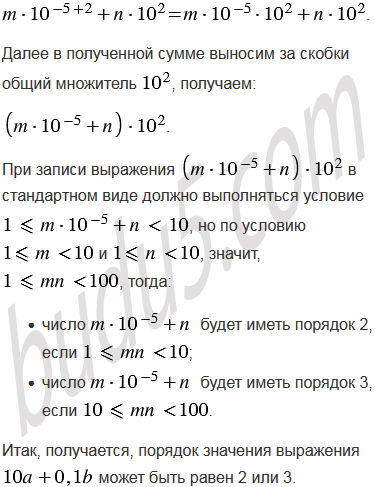
Порядок числа равен 4, а порядок числа равен 3. Каким может быть порядок значения выражения:

Подсказка

Ответ


Вернуться к содержанию учебника