Задание 9. Вопросы для повторения к главе VII - ГДЗ Геометрия 7-9 класс. Атанасян. Учебник

Старая и новая редакции

Вернуться к содержанию учебника

Вопросы для повторения к главе VII. Страница 158, 159

6 7 8 9 10 11 12

Вопрос

Выберите год учебника

№9 учебника 2013-2022 (стр. 159):

Докажите, что медианы треугольника пересекаются в одной точке, которая делит каждую медиану в отношении 2 : 1, считая от вершины.


№9 учебника 2023-2024 (стр. 158):

Сформулируйте и докажите теорему Пифагора.

Подсказка

№9 учебника 2013-2022 (стр. 159):

Вспомните:

  1. Что такое треугольник.
  2. Что такое медиана.
  3. Теорему о накрест лежащих углах.
  4. Что такое отрезок.
  5. Какие отрезки называются пропорциональными.
  6. Какие треугольники называются подобными.
  7. Первый признак подобия треугольников.

№9 учебника 2023-2024 (стр. 158):

Вспомните:

  1. Что такое площадь многоугольника.
  2. Свойства площадей.
  3. Какой треугольник называется прямоугольным.
  4. Как вычислить площадь треугольника.
  5. Теорему Пифагора.

Ответ

№9 учебника 2013-2022 (стр. 159):


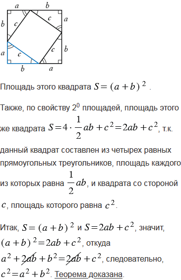
№9 учебника 2023-2024 (стр. 158):

6 7 8 9 10 11 12


Вернуться к содержанию учебника