Задание 719 - ГДЗ Геометрия 7-9 класс. Атанасян. Учебник

Старая и новая редакции

Вернуться к содержанию учебника

716 717 718 719 720 721 722

Вопрос

Выберите год учебника

№719 учебника 2013-2022 (стр. 186):

Через точку, лежащую вне окружности, проведены две секущие. Докажите, что угол между ними измеряется полуразностью дуг, заключенных внутри угла.


№719 учебника 2023-2024 (стр. 187):

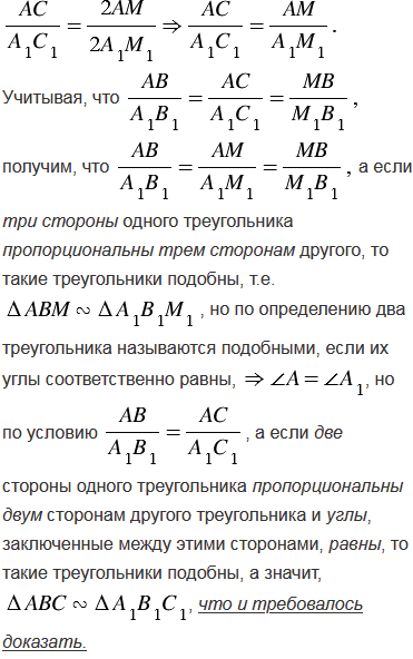
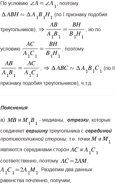
Докажите, что треугольники АВС и А1В1С1 подобны, если: а)  , где ВМ и В1М1 - медианы треугольников; б) А = А1, , где ВН и В1Н1 - высоты треугольников АВС и А1В1С1.

Подсказка

№719 учебника 2013-2022 (стр. 186):

Вспомните:

  1. Что такое окружность, ее элементы.
  2. Какая прямая называется секущей.
  3. Какой угол называется вписанным, теорему о вписанном угле.
  4. Какие углы называются смежными, их свойства.
  5. Теорему о сумме углов треугольника.

№719 учебника 2023-2024 (стр. 187):

Вспомните:

  1. Что такое отрезок.
  2. Какие отрезки называются пропорциональными.
  3. Что такое треугольник.
  4. Что такое медиана.
  5. Что такое высота.
  6. Какие треугольники называются подобными.
  7. Первый признак подобия треугольников.
  8. Второй признак подобия треугольников.
  9. Третий признак подобия треугольников.

Ответ

№719 учебника 2013-2022 (стр. 186):


№719 учебника 2023-2024 (стр. 187):


Вернуться к содержанию учебника