Задание 917 - ГДЗ Геометрия 7-9 класс. Атанасян. Учебник

Старая и новая редакции

Вернуться к содержанию учебника

914 915 916 917 918 919 920

Вопрос

Выберите год учебника

№917 учебника 2013-2022 (стр. 227):

Начертите прямоугольную систему координат и координатные векторы и . Постройте векторы с началом в точке О, заданные координатами , , , , .


№917 учебника 2023-2024 (стр. 223):

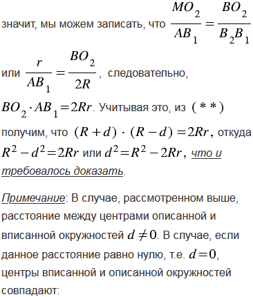
Докажите, что в любом треугольнике радиус R описанной окружности, радиус r вписанной окружности и расстояние d между центрами этих окружностей связаны равенством d2 = R2 - 2Rr (формула Эйлера).

Подсказка

№917 учебника 2013-2022 (стр. 227):

Вспомните:

  1. Что такое вектор.
  2. Какая система координат называется прямоугольной, как найти координаты вектора.

№917 учебника 2023-2024 (стр. 223):

Вспомните:

  1. Что такое треугольник.
  2. Какой треугольник называется равнобедренным.
  3. Свойства равнобедренных треугольников.
  4. Что такое биссектриса треугольника.
  5. Что такое окружность.
  6. Какая окружность называется описанной.
  7. Какая окружность называется вписанной.
  8. Теорему о произведении отрезков пересекающихся хорд.

Ответ

№917 учебника 2013-2022 (стр. 227):


№917 учебника 2023-2024 (стр. 223):


Вернуться к содержанию учебника