Номер 583 - ГДЗ Алгебра 7 класс. Мерзляк, Полонский. Учебник. Страница 105

Вернуться к содержанию учебника

Страница 105

580 581 582 583 584 585 586

Вопрос

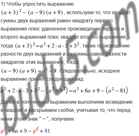
Упростите выражение и найдите его значение:

Подсказка

Ответ


Вернуться к содержанию учебника