Номер 1058 - ГДЗ Алгебра 7 класс. Мерзляк, Полонский. Учебник. Страница 211

Вернуться к содержанию учебника

Страница 211

1055 1056 1057 1058 1059 1060 1061

Вопрос

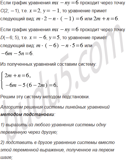
При каких значениях и график уравнения проходит через точки С(2; 1) и D(6; 5)?

Подсказка

Ответ


Вернуться к содержанию учебника