Задание 891 - ГДЗ Геометрия 7-9 класс. Атанасян. Учебник

Старая и новая редакции

Вернуться к содержанию учебника

888 889 890 891 892 893 894

Вопрос

Выберите год учебника

№891 учебника 2013-2022 (стр. 218):

В четырёхугольнике ABCD, вписанном в окружность, биссектрисы углов А и В пересекаются в точке, лежащей на стороне CD. Докажите, что CD = BC + AD.


№891 учебника 2023-2024 (стр. 220):

Докажите теорему Менелая (задача 890) для случая, когда точки С1, А1 и В1 лежат на продолжениях сторон АВ, ВС и АС треугольника АВС.

Подсказка

№891 учебника 2013-2022 (стр. 218):

Вспомните:

  1. Что такое треугольник.
  2. Какие треугольники называются равными.
  3. Что такое биссектриса.
  4. Свойство биссектрисы угла.
  5. Что такое высота.
  6. Какие треугольники называются прямоугольными.
  7. Что называется расстоянием от точки до прямой.
  8. Теорема о накрест лежащих углах.
  9. Теорема об односторонних углах.
  10. Что такое четырехугольник.
  11. Что такое диагональ.
  12. Что такое окружность.
  13. Какая окружность называется описанной.

№891 учебника 2023-2024 (стр. 220):

Вспомните:

  1. Что такое треугольник.
  2. Какие прямые называются параллельными.
  3. какие углы называют соответственными.
  4. Теорему о соответственных углах.
  5. Какие треугольники называют подобными.
  6. Первый признак подобия треугольников.
  7. Взаимно обратные дроби.

Ответ

№891 учебника 2013-2022 (стр. 218):


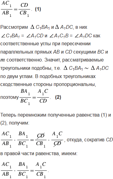
№891 учебника 2023-2024 (стр. 220):


Вернуться к содержанию учебника