Задание 896 - ГДЗ Геометрия 7-9 класс. Атанасян. Учебник

Старая и новая редакции

Вернуться к содержанию учебника

893 894 895 896 897 898 899

Вопрос

Выберите год учебника

№896 учебника 2013-2022 (стр. 219):

Докажите, что основания перпендикуляров, проведённых из произвольной точки окружности, описанной около треугольника, к прямым, содержащим стороны этого треугольника, лежат на одной прямой (прямая Симпсона).


№896 учебника 2023-2024 (стр. 221):

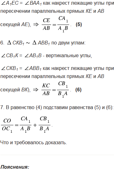
Точки С1, А1 и В1 лежат соответственно на сторонах АВ, ВС и АС треугольника АВС, причём отрезки АА1, ВВ1 и СС1 пересекаются в точке О. Докажите, что (теорема Ван-Обеля).

Подсказка

№896 учебника 2013-2022 (стр. 219):

Вспомните:

  1. Что такое угол.
  2. Виды углов.
  3. Что такое треугольник.
  4. Что такое четырехугольник.
  5. Что такое окружность.
  6. Какая окружность называется описанной.
  7. Какой угол называется вписанным.

№896 учебника 2023-2024 (стр. 221):

Вспомните:

  1. Что такое треугольник.
  2. Параллельные прямые.
  3. Какие углы называют накрест лежащими.
  4. Теорему о накрест лежащих углах.
  5. Какие треугольники называют подобными.
  6. Первый признак подобия треугольников.
  7. Какие углы называют вертикальными, их свойство.

Ответ

№896 учебника 2013-2022 (стр. 219):


№896 учебника 2023-2024 (стр. 221):


Вернуться к содержанию учебника