Задание 951 - ГДЗ Геометрия 7-9 класс. Атанасян. Учебник

Старая и новая редакции

Вернуться к содержанию учебника

948 949 950 951 952 953 954

Вопрос

Выберите год учебника

№951 учебника 2013-2022 (стр. 233):

Докажите, что четырехугольник АВСD является прямоугольником, и найдите его площадь, если:

а) А(- 3; - 1), В(1; - 1), С(1; - 3), D(- 3; - 3);

б) А(4; 1), В(3; 5), С(- 1; 4), D(0; 0).


№951 учебника 2023-2024 (стр. 235):

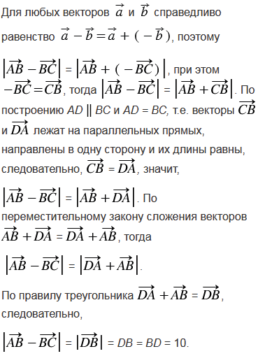
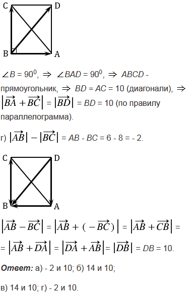
В треугольнике АВС АВ = 6, ВС = 8, В = 900. Найдите: а) и ; б) и ; в) и ; г) и .

Подсказка

№951 учебника 2013-2022 (стр. 233):

Вспомните:

  1. Какой четырехугольник называется прямоугольником.
  2. Как найти площадь прямоугольника.
  3. Координаты вектора.
  4. Координаты точки.
  5. Как найти координаты середины отрезка и расстояние между точками, зная их координаты.

№951 учебника 2023-2024 (стр. 235):

Вспомните:

  1. Что такое вектор, длина вектора.
  2. Какая фигура называется треугольником.
  3. Какой треугольник называется прямоугольным.
  4. Теорему Пифагора.
  5. Какой четырехугольник называется параллелограммом, какой прямоугольником, их свойства.
  6. Признаки параллелограмма.
  7. Законы сложения векторов, правило параллелограмма.
  8. Какие векторы называются равными.

Ответ

№951 учебника 2013-2022 (стр. 233):


№951 учебника 2023-2024 (стр. 235):


Вернуться к содержанию учебника